Как подключить антенну к автомагнитоле видео В комплекте имеется спиртовая салфетка, открываем ее упаковку, и обезжириваем место установки В большой упаковке салфетка, в малой контактная смазка. На упаковке…
Советы по ремонту
Книга: Техническая эксплуатация автомобилей Основы обеспечения профессор кафедры «Техническая эксплуатация автомобилей и восстановление деталей» Тольяттинекого государственного университета, д-р техн. наук fi. В. Петросов; зав. кафедрой «Эксплуатация автомобильного транспорта…
Как отремонтировать сидения автомобиля Статья о ремонте сидений автомобиля: основные виды повреждений, инструменты и материалы, порядок работы. В конце статьи — видео про покраску и реставрацию сидений машины….
Ремонт и обслуживание Dodge Caliber в СВАО Цены на ремонт Dodge Caliber Техническое обслуживание Техническое обслуживание автомобиля: — замена масла в ДВС и масляного фильтра; — замена воздушного…
Плановое ТО автомобиля. Что входит, как контролировать? Итак. Зачем проводить плановый техосмотр? Прежде всего, надо понимать, что само по себе техобслуживание авто – это профилактические мероприятия, которые направлены…
Техническое обслуживание и ремонт тормозной системы с гидравлическим приводом Тормозная система транспортного средства – важный компонент, который обеспечивает стабильную работу автомобиля, безопасность в процессе движения, связанной со своевременной…
Москвич 412 — ветеран советского автопрома Заднеприводное авто второй группы, малый класс, выпускался с 1967 по 1977 на заводе АЗЛК,ранее МЗМА, также с 1967 по 1988 год на…
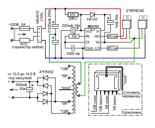
Быстрый ремонт импульсного источника питания своими руками Чтобы, отремонтировать импульсный источник питания, вначале выявляется неисправность, приведшая к поломке БП. В статье представлены практические советы как быстро восстановить работоспособность…
Быстрый ремонт импульсных блоков питания своими руками Как провести диагностику неисправного импульсного блока питания, рекомендации по ремонту, пошаговые фото, видео. Советы по ремонту блока питания телевизора. Диагностика Ремонт…
С какими неисправностями в авто можно и нельзя ездить Дата публикации: 24 декабря 2018 . Категория: Автотехника. Некоторые автомобилисты, заметив даже самую незначительную неисправность в машине, сразу едут…
Техническое обслуживание УРАЛ-4320-10, УРАЛ-4320-31 Техническое обслуживание предназначено для поддержания автомобиля в работоспособном состоянии и надлежащем внешнем виде, для уменьшения интенсивности изнашивания деталей, предупреждения отказов и неисправностей, а также…
Ремонт двигателя в Раменском В данном разделе представлены автосервисы в Раменском, которые осуществляют техническое обслуживание, ремонт и диагностику автомобилей. Чтобы найти ближайший к вам автосервис воспользуйтесь картой и…